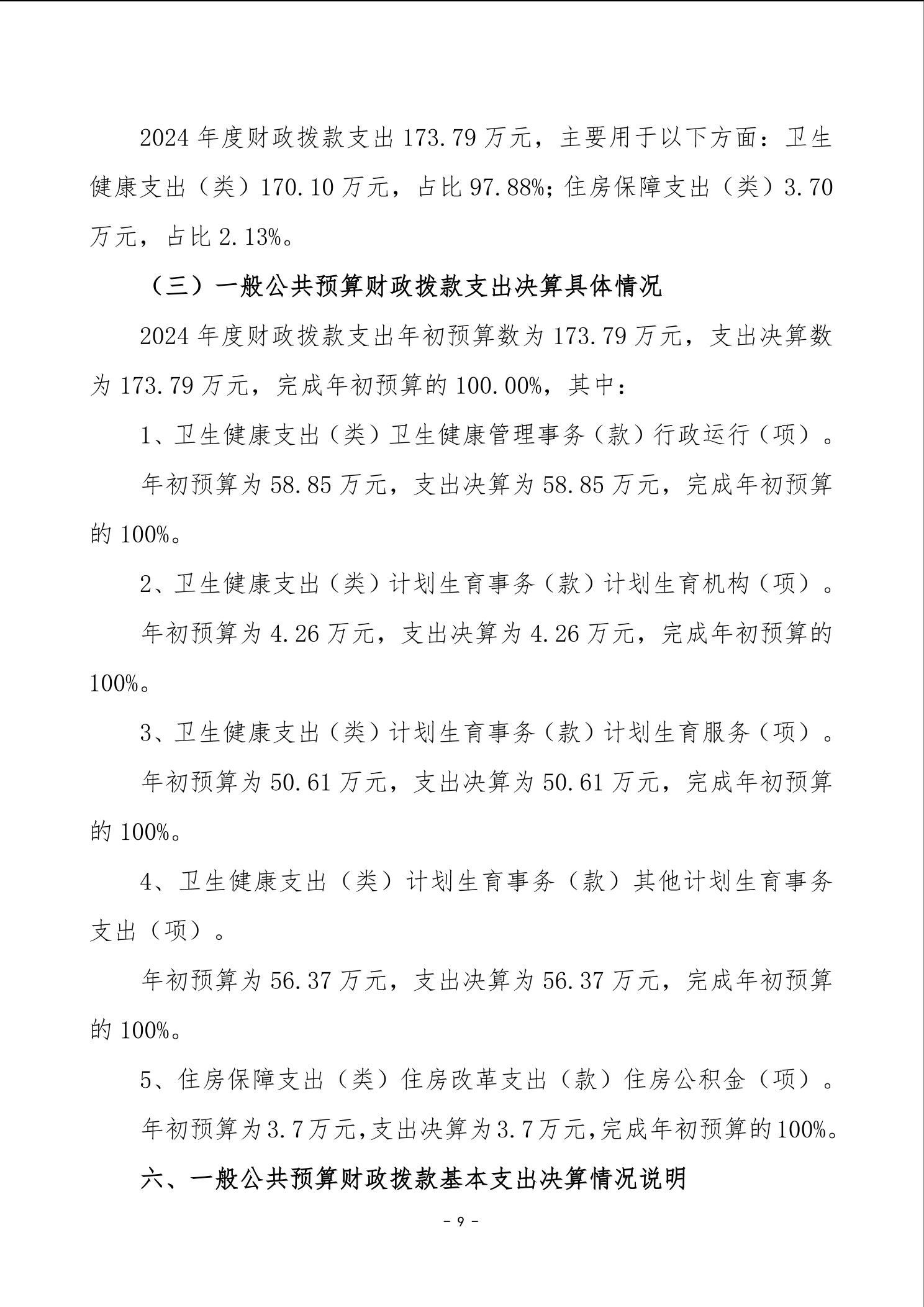
2024年度沅江市计划生育协会 部门决算公开

索 引 号:4309810018/2025-2113036 发布机构:沅江市卫健局 发文日期:2025-11-20 信息类别:综合政务 公开范围:全部公开 公开方式:政府网站


































































扫一扫在手机打开当前页
【打印本页】
【关闭窗口】