当前位置:
首页
>
政府信息公开平台
>
市政府工作部门
>
医疗保障局
>
法规文件
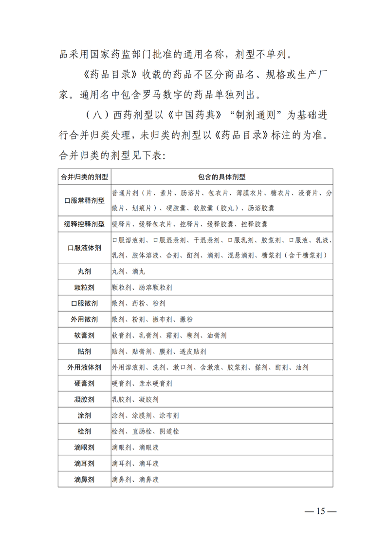
2025版国家医保用药目录
索 引 号:4309810018/2026-2147774
发布机构:沅江市医保局
发文日期:2026-01-23
信息类别:综合政务
公开范围:全部公开
公开方式:政府网站
扫一扫在手机打开当前页
【打印本页】
【关闭窗口】