当前位置:
首页
>
信息公开
>
信息公开发布平台
>
法定主动公开内容
>
政府信息主动公开事项目录
>
部门单位
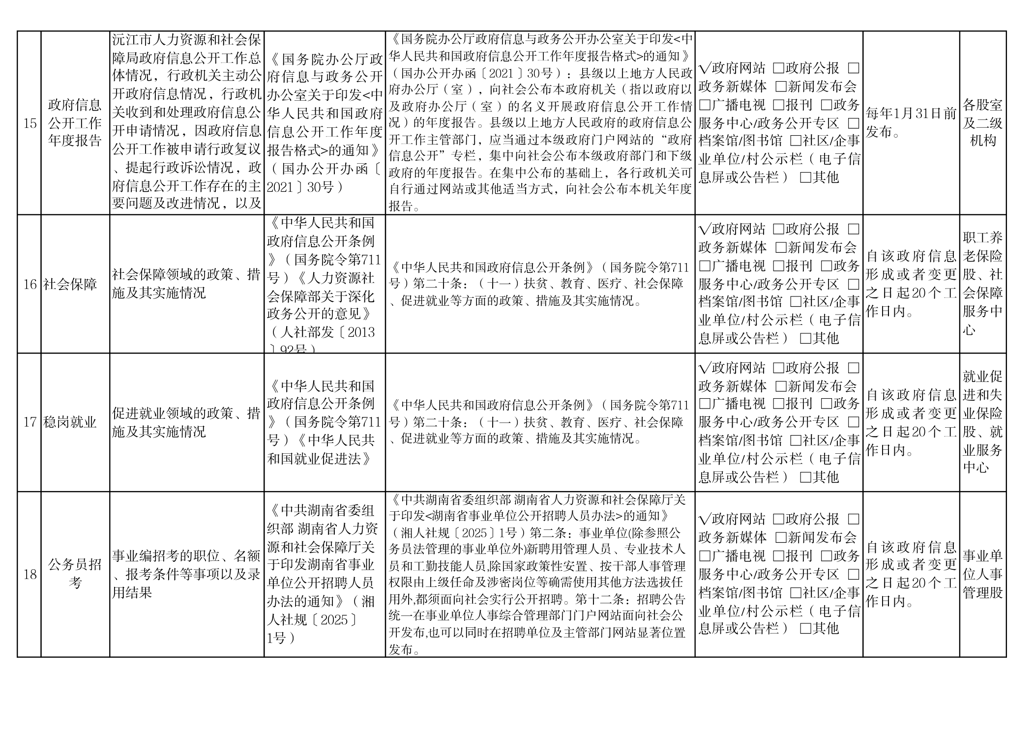
人力资源和社会保障局政府信息主动公开事项目录
发布时间:2026-01-04 10:21
信息来源:沅江市人力资源和社会保障局
作者:
浏览量:
扫一扫在手机打开当前页
【打印本页】
【关闭窗口】